コンパイラ: Tim,
AIエージェントの投機ブームを先導した後、Virtualsは現在、安定した成長の道を進んでいます。しかし、最新の進展はVirtualsが再び台頭する可能性を示しています。以下は注目すべき今後の展開です。
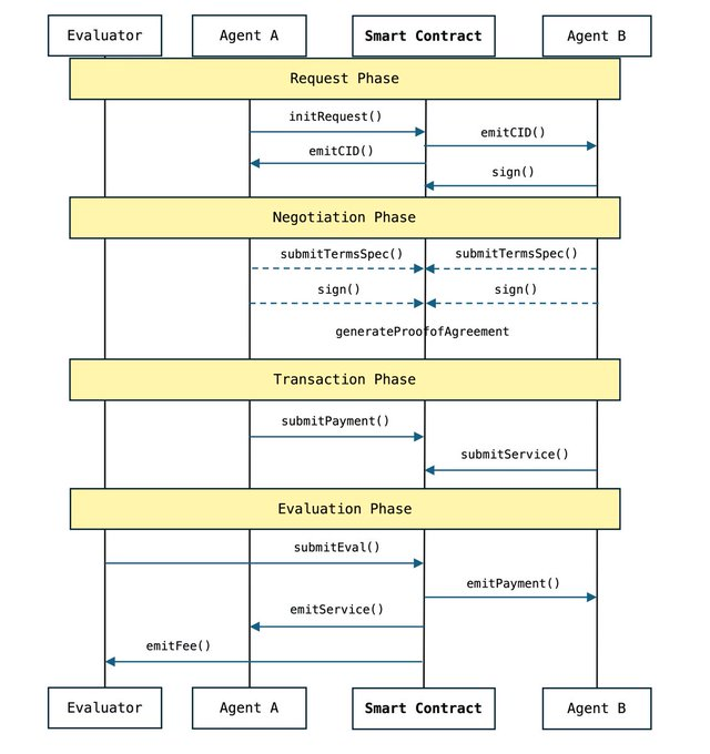
Virtualsの重要な取り組みの一つはACPです:これはエージェントとエージェント間の相互作用のために特別に設計されたフレームワークです。ACPフレームワークを活用することで、エージェントは独立したウォレットを自主管理し、収益を追跡し、リソースを配分することができます。将来的には、人間の監視なしでAIエージェント同士が協力することが想像できます。
ACPワークフローには以下が含まれます:
! ACPの枠組みから新しい料金メカニズムまで、バーチャルはその栄光を取り戻すことができるのか?
ACPの2つの最近の目標は、自主運営のヘッジファンドとメディア機関の実現に焦点を当てます。現在、Virtualのレモネードスタンドビジネスを通じて、ACP機能をデモンストレーションするバージョンを見ることができます。
ACPフレームワークの発展を加速するために、Virtualsはハッカソンコンペティションを開始しました。これは開発者が独自のビジネスプロジェクトを構築することを目的としています。プロジェクトの詳細は4月中旬に正式に発表される予定です。
Virtualsプラットフォームで新たに発射されたAIエージェントの数は、崖のような急激な減少傾向を示しています。現在の新しいAIエージェントは、現在の製品と比較して差別化された優位性がなく、逆転するのは難しいです。
上述の低迷を打破するための主要な戦略は、代理店のために新しいアプリケーションシーンを解放することにあります。ACPフレームワークはこの方向への重要な一歩ですが、Virtualsは他の方法を模索し続けています。
例えば、VirtualsはAnimoca Brandsと戦略的提携を結び、双方は共同で投資し、新しいアプリケーションシーンのロックを解除することを加速します。例えば、自主意識を持つAI NPCキャラクターやスマートデジタルアバターなどです。この計画はまだ初期段階にありますが、この動きはチームがコア製品をどのように拡張するかを模索していることを示しています。
Virtualsは、開発者が他の競合フレームワークではなくVirtualsを優先的に選択するよう促すために、費用共有メカニズムを同時に更新しました。
バーチャルは多くの開発のボトルネックに直面しています。しかし、最近の一連の動きは、チームが積極的に困難を克服しようとしていることを示しています。今後数ヶ月で、成長の勢いを取り戻し、AIエージェントに対する市場の新たな関心を喚起できるかどうかが検証されるでしょう。
61.8K 人気度
19.6K 人気度
21.5K 人気度
4.1K 人気度
208.7K 人気度
ACPフレームワークから新しい料金メカニズムまで、Virtualsは再び輝かしい成果を上げることができるのか?
コンパイラ: Tim,
AIエージェントの投機ブームを先導した後、Virtualsは現在、安定した成長の道を進んでいます。しかし、最新の進展はVirtualsが再び台頭する可能性を示しています。以下は注目すべき今後の展開です。
ACP
Virtualsの重要な取り組みの一つはACPです:これはエージェントとエージェント間の相互作用のために特別に設計されたフレームワークです。ACPフレームワークを活用することで、エージェントは独立したウォレットを自主管理し、収益を追跡し、リソースを配分することができます。将来的には、人間の監視なしでAIエージェント同士が協力することが想像できます。
ACPワークフローには以下が含まれます:
! ACPの枠組みから新しい料金メカニズムまで、バーチャルはその栄光を取り戻すことができるのか?
ACPの2つの最近の目標は、自主運営のヘッジファンドとメディア機関の実現に焦点を当てます。現在、Virtualのレモネードスタンドビジネスを通じて、ACP機能をデモンストレーションするバージョンを見ることができます。
! ACPの枠組みから新しい料金メカニズムまで、バーチャルはその栄光を取り戻すことができるのか?
ACPフレームワークの発展を加速するために、Virtualsはハッカソンコンペティションを開始しました。これは開発者が独自のビジネスプロジェクトを構築することを目的としています。プロジェクトの詳細は4月中旬に正式に発表される予定です。
データ統計
Virtualsプラットフォームで新たに発射されたAIエージェントの数は、崖のような急激な減少傾向を示しています。現在の新しいAIエージェントは、現在の製品と比較して差別化された優位性がなく、逆転するのは難しいです。
! ACPの枠組みから新しい料金メカニズムまで、バーチャルはその栄光を取り戻すことができるのか?
上述の低迷を打破するための主要な戦略は、代理店のために新しいアプリケーションシーンを解放することにあります。ACPフレームワークはこの方向への重要な一歩ですが、Virtualsは他の方法を模索し続けています。
例えば、VirtualsはAnimoca Brandsと戦略的提携を結び、双方は共同で投資し、新しいアプリケーションシーンのロックを解除することを加速します。例えば、自主意識を持つAI NPCキャラクターやスマートデジタルアバターなどです。この計画はまだ初期段階にありますが、この動きはチームがコア製品をどのように拡張するかを模索していることを示しています。
Virtualsは、開発者が他の競合フレームワークではなくVirtualsを優先的に選択するよう促すために、費用共有メカニズムを同時に更新しました。
バーチャルは多くの開発のボトルネックに直面しています。しかし、最近の一連の動きは、チームが積極的に困難を克服しようとしていることを示しています。今後数ヶ月で、成長の勢いを取り戻し、AIエージェントに対する市場の新たな関心を喚起できるかどうかが検証されるでしょう。