The impact of 2025 public offering compliance year becomes evident: over 20 fund companies received penalties, and 12 were subjected to concentrated scrutiny after audits.

Ask AI · Why did the 2025 wave of fund-company penalties follow audit results?

China Finance News, March 31 (CaiLianShe) News (Reporter Yan Jun) Related penalty notices for 2025 fund companies have recently come to light.

As the first year in which public funds have comprehensively kicked off high-quality development—and also with the first batch of 2024 industry audit results disclosed—this has led to a large wave of penalties in 2025. Some executives at fund companies said that 2025 is a “year of compliance” for regulatory enforcement.

CaiLianShe’s incomplete statistics show that, as of the end of March, more than 20 fund companies had received administrative regulatory actions in 2025, such as regulatory warning letters and rectification orders issued by regulators. In addition, some companies were also penalized with measures like suspending part of their business and suspending product registration.

The types of penalties are relatively concentrated on issues such as inadequate internal control systems and missing compliance and internal controls. Sales-related problems are also prominent. Multiple fund companies were mentioned, and several executives received regulatory letters because they failed to perform their duties in accordance with the law.

Possibly due to audits—multiple leading public fund managers received penalty notices

Citic Securities disclosed the penalties involving its subsidiary Huaxia Fund in its 2025 annual report, kicking off the sequence of this round of penalty disclosures.

Citic Securities stated that on November 4, 2025, the Beijing Financial Regulatory Bureau issued Huaxia Fund a decision on administrative regulatory measures to “issue a regulatory warning letter” to Huaxia Fund Management Co., Ltd.

The Beijing Financial Regulatory Bureau pointed out that Huaxia Fund had issues in areas including research and investment management, internal control, sales management, and compensation management. The company has already urged Huaxia Fund to thoroughly implement rectification regarding the problems raised by the Beijing Financial Regulatory Bureau.

Subsequently, in its product annual report, Huaxia Fund said that for the penalties imposed on the company and its executives, it has completed rectification from aspects such as business improvement, institutional optimization, and training and communications. All rectification work has now been completed, and the rectification report has been submitted to the regulatory authorities.

E Fund disclosed that on November 5, 2025 it received a regulatory warning letter from the Guangdong Financial Regulatory Bureau for issues related to investment operations, compliance internal controls, and sales management. E Fund said it had already completed rectification in a timely manner through measures such as improving systems, optimizing processes, and enhancing system functions, and that the rectification results were accepted by the regulatory authorities.

Southern Fund also disclosed its penalties for 2025. On October 17 and November 18, Southern Fund was respectively subject to administrative penalties from the Shenzhen Financial Regulatory Bureau and the Shenzhen Branch of the State Administration of Foreign Exchange, requiring rectification for issues including investment operations, personnel management, sales management, and foreign exchange registration, and was fined 220.5k yuan. Meanwhile, its executives also received regulatory warning letters. In its annual report, the company said it has completed rectification and met the regulatory acceptance requirements.

The penalty disclosures by Bosera Fund show that, due to compliance and internal control issues, the Shenzhen Financial Regulatory Bureau ordered the company to make corrections, suspended part of its business, and also issued penalties to two executives.

Another public fund under China Merchants Group—China Merchants Fund—also received penalties. The company’s annual report states that, for compliance and risk control issues, the Shenzhen Financial Regulatory Bureau ordered corrections, and at the same time, regulatory talks were taken as an administrative regulatory measure for the executives. China Merchants Fund said that the manager has taken measures such as improving systems and optimizing processes to complete rectification and has passed acceptance by regulatory authorities.

Furui Fund disclosed that, due to other issues including corporate governance, compliance internal controls, investment operations, personnel management, sales management, and financial management, the Shanghai Financial Regulatory Bureau took administrative regulatory measures requiring it to make corrections. At the same time, two executives were issued regulatory warning letters.

Furui Fund said it has taken a series of rectification measures, including improving the company’s related rules and implementing processes, optimizing related system workflows, and improving compliance and internal control mechanisms. The rectification results have already passed acceptance by the Shanghai Financial Regulatory Bureau, and the related measures have been lifted.

In the penalties disclosed by Jufei (汇添富), beyond requiring the company to make corrections for issues including compliance and internal controls, investment operations, and fund sales, three executives were also issued regulatory warning letters—making it a company with a relatively larger number of executives being penalized. The company said it attaches great importance to the problems identified in regulatory inspections and the rectification requirements. Through measures such as improving systems and optimizing management, it completed rectification of the relevant issues and passed acceptance by regulators. The company will strictly strengthen internal control and management across all business areas, and continuously improve management quality and efficiency.

Compliance and internal control deficiencies, as well as an incomplete internal control system, are the most severe issues targeted in this round of penalties. In the industry’s view, the main reason why leading public funds were concentratedly penalized is that after the audit results were released, the regulators in the relevant jurisdictions carried out a series of intensive measures.

As early as 2024, the National Audit Office stationed teams to conduct on-site audits and inspections of 12 public fund companies. This was the industry’s first time seeing a large-scale, concentrated audit. The audit focused on reviewing all relevant documents and materials, with particular attention to issues such as expenses and expenditures. The related results were released in 2025. Although the audit results were not publicly disclosed, industry sources had long reported that related public fund companies were gradually receiving penalties from regulators in their jurisdictions.

Multiple fund companies were penalized with suspensions of product registrations

Before being disclosed by their shareholders, both Haitong (海富通) and Hua’an Fund were also subject to penalties. Haitong Fund received an administrative regulatory action from the Shanghai Financial Regulatory Bureau in the form of a regulatory warning letter due to issues such as non-compliant investment management in private asset management business, insufficient active management of certain private asset management plans, and failures to properly implement the investment authority management system for private asset management business.

Hua’an Fund was penalized in its public offering business: the Shanghai Financial Regulatory Bureau ordered corrections and took an administrative regulatory measure to suspend the acceptance of registration applications for fixed-income-type public offering fund products due to shortcomings in internal control management, investment management, sales management, and other areas.

For fund companies, suspending new product registrations involves business development and is a relatively severe penalty.

Also suspended in business were Harvest Fund (嘉实基金), Great Wall Fund (长城基金), and Chuangjin Hexin (创金合信) among other fund companies.

For Harvest Fund, on November 3, due to compliance and internal controls, investment operations, and corporate governance, Harvest Fund was ordered to make corrections and its acceptance of registration applications for fixed-income-type public offering fund products was suspended for 3 months by the Beijing Financial Regulatory Bureau. The company said it completed rectification from aspects including strengthening institutional building, improving process mechanisms, optimizing system functions, and strengthening staff training, and submitted a report on the completion of rectification to the Beijing Financial Regulatory Bureau.

Judging from Harvest Fund’s surge submission of registrations for multiple products on March 30, the penalty period has already expired.

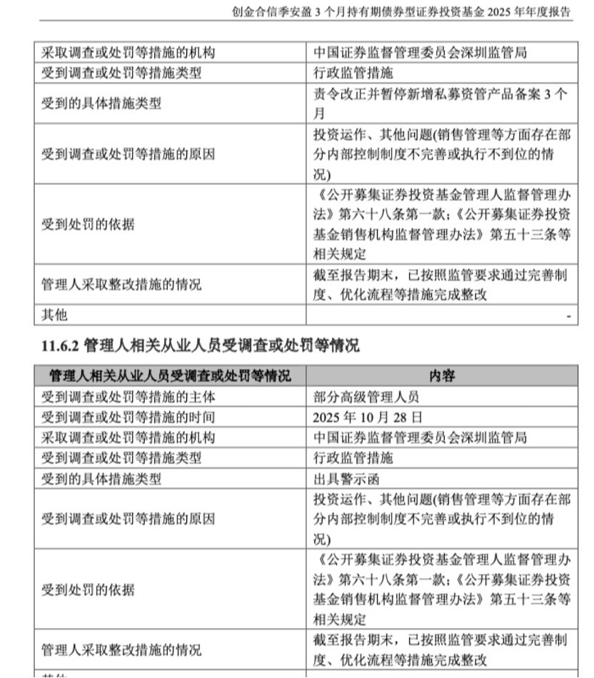
The penalties imposed on Chuangjin Hexin Fund came from its dedicated accounts (专户) business.

The company disclosed that, due to circumstances such as partial incompleteness of internal control systems or failure to implement them properly in areas including investment operations and sales management, it was required to make corrections and have its filing for new private asset management product registrations suspended for 3 months. At the same time, some executives were issued regulatory warning letters.

Great Wall Fund received a regulatory penalty on October 31: it was ordered to make corrections and have acceptance of registration applications for related product categories suspended for 3 months, again due to compliance and internal control issues. Meanwhile, two executives were subject to regulatory talks and issued regulatory warning letters, respectively.

The reasons for penalties on small and mid-sized fund companies vary widely

Among top-tier companies, Cinda Fund (中欧基金) also received a penalty in 2025. In June 2025, due to issues including compliance and internal controls and investment operations, Cinda Fund was issued a regulatory warning letter by the Shanghai Financial Regulatory Bureau. Cinda Fund’s response and rectification measures were quite sincere. It said that after the on-site inspection by the regulator concluded, the company immediately set up a rectification team and formulated rectification measures including revising systems, staff training and communications, and strengthening internal inspections. For the issues involved, the company completed rectification in a timely manner as required and submitted the rectification report to the Shanghai regulatory bureau.

On May 8, 2025, Guotai Fund was required by the Shanghai Financial Regulatory Bureau to make corrections due to investment operations issues. It has now fully completed rectification and passed regulatory acceptance.

Beyond the top tier, the reasons for penalties against small and mid-sized fund companies are even more diverse. In addition to compliance risk control and sales issues, they also include practicing integrity, information technology, and failure to withhold and remit individual income tax as required, among others. In addition, penalties were also issued to non-executive personnel at some fund companies.

Nanhua Fund received two penalty notices at the company level last year. Four executives and one practitioner were penalized.

On November 21, 2025, Nanhua Fund was required to make corrections due to corporate governance and compliance and internal controls. On December 29, the company was again required to make corrections—this time due to compliance and internal controls, investment operations, and fund sales problems—and the penalties were increased, including a three-month suspension of accepting some business.

On November 21, two executives of Nanhua Fund were issued regulatory warning letters. On December 9, one more executive and one practitioner were ordered to make corrections and subject to regulatory talks.

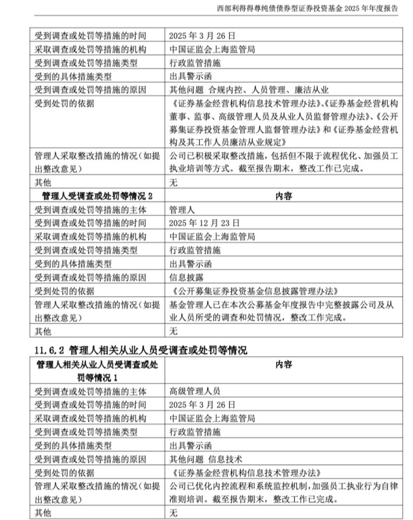
Xibuli De (西部利得) Fund received three penalty notices within one year. On March 26, 2025, the company was issued a regulatory warning letter due to issues such as compliance and internal control personnel management and integrity in practice. On the same day, the company’s executives were issued a regulatory warning letter due to information technology issues. Then on December 23, the company was again issued a regulatory warning letter due to information disclosure issues.

In July this year, Manulife Fund (宏利基金) received a warning and a fine from the Beijing Branch of the State Administration of Foreign Exchange due to historical legacy issues. The company disclosed that because its foreign exchange registration certificate was missing prior to the transfer of equity (in 2021), the company received a warning and a penalty of 70k yuan from foreign exchange authorities in 2025. The company completed supplementary processing of the foreign exchange registration certificate in 2022, and has now paid all the fines and completed the rectification.

Fountain-Fortune Bofang Fund (方正富邦基金) was penalized due to tax issues. The company said that on April 14, 2025, because of a calculation error, it failed to withhold and remit individual income tax as required, and it was required by the Second Investigation Bureau of the Beijing Taxation Bureau of the State Taxation Administration to pay back taxes and pay a penalty. The company has voluntarily paid back the taxes, paid the penalty, and completed the rectification work.

In addition, multiple other fund companies, including Yimin Fund (益民基金), Everbright-Prudential Fund (光大保德信基金), and Tainnan Fund (财通基金), were also subject to regulatory penalties. Among them, the penalty imposed on Everbright-Prudential Fund is also relatively special: because “the content displayed on its website does not meet the requirements,” the Shanghai Financial Regulatory Bureau issued it a regulatory warning letter.

(CaiLianShe reporter Yan Jun)

View Original
This page may contain third-party content, which is provided for information purposes only (not representations/warranties) and should not be considered as an endorsement of its views by Gate, nor as financial or professional advice. See Disclaimer for details.
  • Reward
  • Comment
  • Repost
  • Share
Comment
Add a comment
Add a comment
No comments
  • Pin