Futures
Access hundreds of perpetual contracts
TradFi
Gold
One platform for global traditional assets
Options
Hot
Trade European-style vanilla options
Unified Account
Maximize your capital efficiency
Demo Trading
Introduction to Futures Trading
Learn the basics of futures trading
Futures Events
Join events to earn rewards
Demo Trading
Use virtual funds to practice risk-free trading
Launch
CandyDrop
Collect candies to earn airdrops
Launchpool
Quick staking, earn potential new tokens
HODLer Airdrop
Hold GT and get massive airdrops for free
Pre-IPOs
Unlock full access to global stock IPOs
Alpha Points
Trade on-chain assets and earn airdrops
Futures Points
Earn futures points and claim airdrop rewards
The first stablecoin company, Circle, has officially launched its new public blockchain ARC points system. The interaction guide is here.
Author: Cong Ge.sats
USDC issuer @circle recently launched a points program through @arc.
The biggest highlight is strong background + zero-cost investment, so it’s still worth interacting with.
Arc is an internal project of Circle, although it has not disclosed funding publicly, Circle Ventures launched the Arc Builders Fund (amount undisclosed), attracting over 30 top-tier VC networks to invest in ecosystem projects.
ARC is driven by Circle’s core engineering team. Circle’s strength is well-known; as the world’s largest publicly listed stablecoin project in the US stock market, USDC issuance has exceeded $50 billion.
Arc is positioned as an open Layer1 blockchain designed specifically for stablecoin finance, using USDC as native gas, offering sub-second performance, built-in FX engine, and optional privacy services, supporting enterprise-level financial applications.
Arc House Points Program: Earn points and badges by contributing in various ways to the community. These contribution certificates are likely the main basis for future airdrops.
Contribution categories: activity contribution, content contribution, forum contribution, community events, and other contributions—total five categories. Besides points, different contributions also earn additional badge rewards.
Here’s a summary of currently accessible ways to earn points for your reference. The interaction steps are as follows:
Step 1: Register an Arc account with your email and log in +5 points.
community.arc.network/home
Note:
A login link will be sent to your email during registration; you need to click the login link in your email to access
Logging in daily grants 5 points each day
Step 2: Click the profile icon in the top right “Edit Profile” to complete your personal information +100 points.
Step 3: Click “Content” on the left to read articles, +5 points per article (up to 5 articles per day).
Step 4: Click “Content” on the left to watch a video, +5 points (once per day).
Step 5: Go to the “Events” page on the left and register for all available activities.
Note: Registering for each activity grants 5 points.
The above are the current contribution types suitable for everyone. Other ways to earn points are more complicated and have thresholds. It is recommended to interact daily, and new methods for earning contribution points will be updated as the project develops.
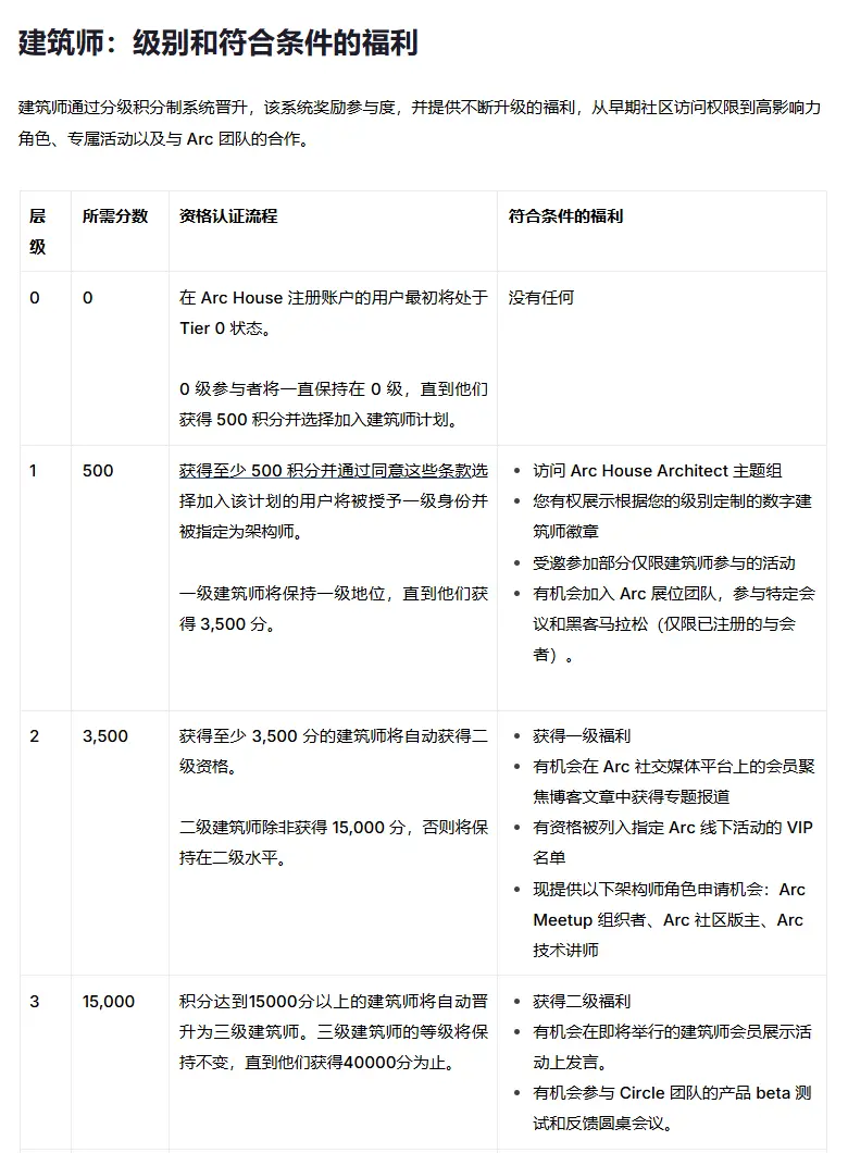
Additionally, reaching 500 points unlocks the “Architect Level 1” role. There are five levels in total, which can only be applied for once the points are achieved. The requirements and benefits for each level are as follows:
It’s a guess that the architect level is related to future airdrops or allocation for new issues; leveling up is a key interaction.
Circle’s ARC targets enterprise developers, financial applications (such as payments, lending, RWA, proxy economy), and institutions (such as banks, fintech). Pain points include high volatility of traditional chain gas, high settlement uncertainty, lack of privacy, complex cross-chain operations, and unclear compliance. Currently, stablecoins exceed $200 billion and continue to grow, with enterprise applications (such as 24/7 settlement, RWA tokenization) exploding. However, existing L1/L2 gas is unstable and has high latency, making it difficult to support high-frequency finance, which is why Arc was created. Compared to other L1s, Arc is not easily replaceable because its underlying layer is exclusively integrated by Circle + enterprise-grade design (quantum resistance roadmap), forming a moat. The testnet has attracted over 155 teams, so those optimistic about ARC can start interacting now.
Note: This article is purely for sharing, not advertising or investment advice. Interested parties can choose to interact freely. DYOR.